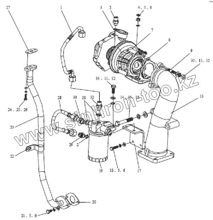
Каталог запасных частей к технике: FAW CA-1083. Нагнетатель
1
2
2
3
4
5
5
5
5
6
6
7
8
9
10
11
11
12
12
13
14
15
16
17
18
19
20
21
22
23
24
25
26
27
28
29
30
31
32
33
| Позиция на иллюстрации | Заводской номер детали | Название детали | |
|---|---|---|---|
| 1 | 1118030A541-0000 | Трубопровод - нагнетатель масляного фильтра | |
| 2 | 1118020-541-0000 | Соединение наддува | |
| 3 | Q/WC3403-1994 | Медная прокладка | |
| 4 | 1118007-055-0000 | Гайка - выпускной штуцер | |
| 5 | Q40308 | Пружинная шайба | |
| 6 | Q40108 | Шайба | |
| 7 | 1118010-551-0010 | Турбонагнетатель | |
| 8 | 1118142-520-0000 | Прокладка - Выпускная магистраль | |
| 9 | Q1201028 | Шпилька | |
| 10 | Q340B1O | I-образная шестигранная гайка | |
| 11 | Q40310 | Пружинная шайба | |
| 12 | Q40110 | Шайба | |
| 13 | 1118141-541-0010 | Выпускная магистраль | |
| 14 | Q150B1275 | Болт с шестигранной головкой | |
| 15 | Q40312 | Пружинная шайба | |
| 16 | Q40112 | Пружинная шайба | |
| 17 | 1118002B300-0000 | Фильтр наддува стойки в сборе | |
| 18 | Q150B0830 | Болт с шестигранной головкой | |
| 19 | 1118100-051-0000 | Маслофильтр наддува в сборе | |
| 20 | 1002098-101-0000 | Прокладка | |
| 21 | Q150B0816 | Болт М8х16 | |
| 22 | 13011 039-1-5К1 | Скоба подпорного патрубка | |
| 23 | 1118050А520-0000 | Труба возврата нагнетателя | |
| 24 | Q150B0616 | Болт | |
| 25 | Q40306 | Пружинная шайба | |
| 26 | Q40106 | Шайба | |
| 27 | 1118051В300-0000 | Прокладка - фланец трубы возврата | |
| 28 | 1118040А300-0000 | Маслопровод | |
| 29 | 1118068AI53-001 0 | 4 - ый кулачковый вал штуцера | |
| 30 | 1118075А300-0000 | Наконечник маслоподвода фильтра | |
| 31 | Q/WC3403-1994 | Медная прокладка | |
| 32 | 1118076А300-0000 | Наконечник откачки фильтра | |
| 33 | Q150B1025 | Болт |
Содержащиеся в справочниках-каталогах запасные части и детали не предлагаются к продаже, а носят исключительно информационный характер