Каталог запасных частей к технике: ЗиД Двигатель 163FML-2. Картер
1
2
3
3
4
5
6
7
8
9
10
11
12
13
13
14
14
15
15
16
17
18
19
20
21
22
23
24
25
25
25
25
25
25
25
25
25
26
27
28
29
30
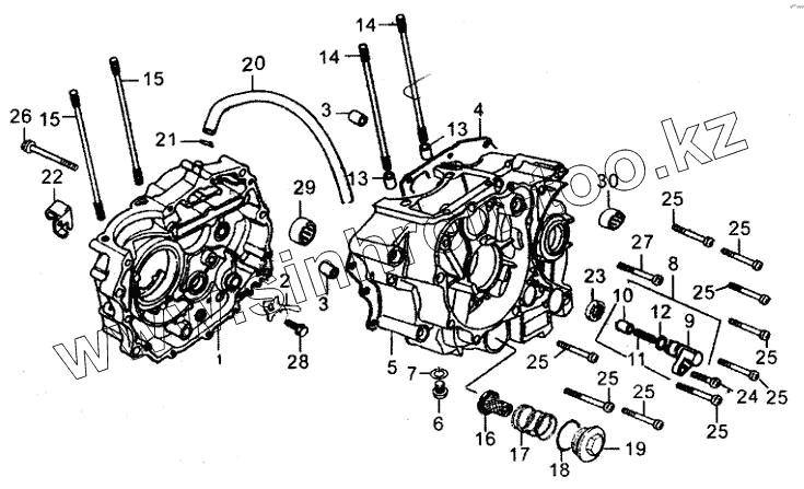
| Позиция на иллюстрации | Заводской номер детали | Название детали | |
|---|---|---|---|
| 1 | 11110 | Правая половина картера | |
| 2 | 11116/163FML | Нажимная пластина | |
| 3 | 11118/156FMI-2 | Контрольная шпилька | |
| 4 | 11119/156FMI-2 | Прокладка | |
| 5 | 11210 | Картер, левый | |
| 6 | 11212/156FMI-2 | Спускная пробка | |
| 7 | 11213/156FMI-2 | Шайба к спускной пробке | |
| 8 | 11230/156FMI-2 | Нажимной штифт в комплекте | |
| 9 | 11231/156FMI-2 | Корпус нажимного штифта | |
| 10 | 11232/156FMI-2 | Штифт | |
| 11 | 11233/156FMI-2 | Пружина | |
| 12 | 11234/156FMI-2 | Кольцо круглого сечения | |
| 13 | 12218/156FMI-2 | Штифт 7 | |
| 14 | 12312 | Прокладка крышки головки цилиндров | |
| 15 | 12313 | Шпилька | |
| 16 | 15450/156FMI-2 | Сетчатый элемент | |
| 17 | 15461/156FMI-2 | Пружина | |
| 18 | 15462/156FMI-2 | Кольцо круглого сечения | |
| 19 | 15463/156FMI-2 | Сетчатая масляная крышка | |
| 20 | 20152/156FMI-2 | Трубка сапуна | |
| 21 | 20153/156FMI-2 | Хомутик | |
| 22 | 22824/156FMI-2 | Установочная опора троса сцепления | |
| 23 | 24190/156FMI-2 | Сальник | |
| 24 | GB/T16674-96 | Болт М6х12 | |
| 25 | GB/T16674-96 | Болт М6х12 | |
| 26 | GB/T 16674-96 | Болт М6х30 | |
| 27 | GB/T 16674-96 | Болт М6х30 | |
| 28 | GB/T15783-2000 | Болт М6х12 | |
| 29 | GB/T290-89 | Игольчатый подшипник | |
| 30 | GB/T290-89 | Игольчатый подшипник |
Содержащиеся в справочниках-каталогах запасные части и детали не предлагаются к продаже, а носят исключительно информационный характер