Каталог запасных частей к технике: Yuchai YC6L310-50. L64DD-1002200/05 Timing Gear Housing Parts
YC150-14E
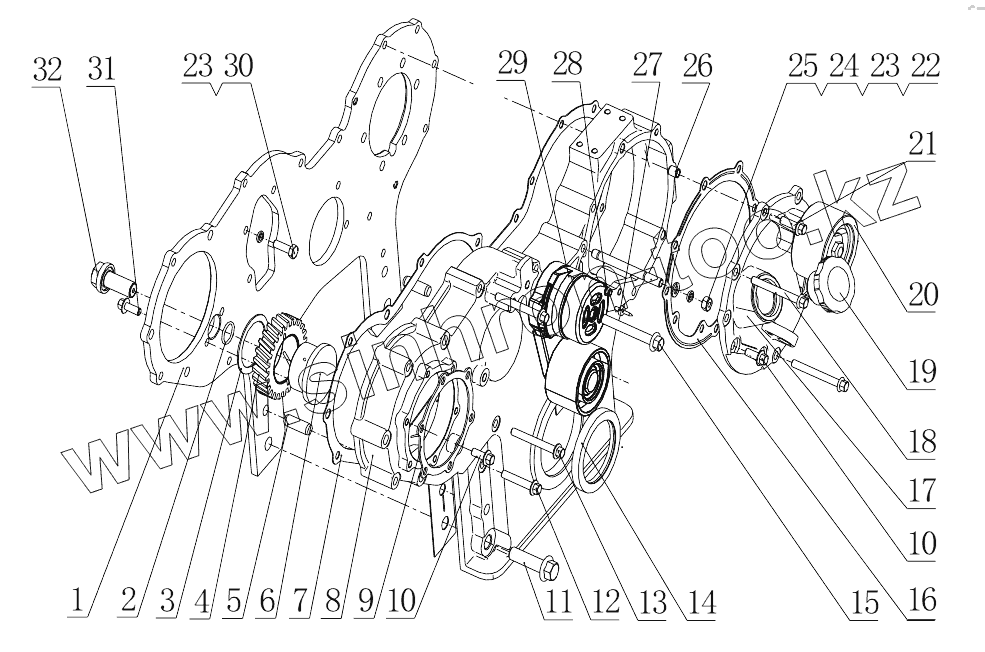
1
2
3
4
5
6
7
8
9
10
10
11
12
13
14
14
15
16
17
18
19
20
21
22
23
23
24
25
26
27
28
29
30
31
32
| Позиция на иллюстрации | Заводской номер детали | Название детали | |
|---|---|---|---|
| YC150-14E | YC150-14E | Mixted type sealing washer | |
| 1 | L64YB-1002203A | Timing gear housing cover | |
| 2 | YC208-B02000F | Уплотнительное кольцо 2,65x20 | |
| 3 | 231-1002087 | Пластина промежуточной шестерни | |
| 4 | A3000-1002041 | Части промежуточной шестерни насоса компрессора | |
| 5 | YC24-1235 | Цилиндрический штырь 12x35 | |
| 6 | L3000-1002084A | Сиденье промежуточной шестерни насоса компрессора | |
| 7 | L6200-1002204 | Gear housing cover board gasket | |
| 8 | L3000-1002201E | Gear housing | |
| 9 | L6200-1002243 | Front cover gasket, air compressor | |
| 10 | Q1840820 | Болт M8x20 | |
| 11 | Q1841450 | Болт M14x50 | |
| 12 | Q1840845 | Болт M8x45 | |
| 13 | Q1840865 | Болт M8x65 | |
| 14 | YC209-070090FR | Сальник 70x90 | |
| 14 | YC209-C070090PR | Сальник 70x90 | |
| 15 | Q1841080TF2 | Болт M10x80 | |
| 16 | L6300-1002206 | Gear cover gasket, fuel injection pump | |
| 17 | L62YS-1002205 | Gear cover plate, fuel injection pump | |
| 18 | Q1840870 | Болт M8x70 | |
| 19 | 150-1003040F | Чашка маслофильтра в сборе | |
| 20 | MS40D-1002460 | Poly V-belt idler subassembly | |
| 21 | Q1840825 | Болт M8x25 | |
| 22 | Q340B08 | Гайка М8 | |
| 23 | Q40308 | Шайба 8 | |
| 24 | Q40108 | Шайба 8 | |
| 25 | Q1200885 | Шпилька M8x85 | |
| 26 | J5600-3800302 | Установочная втулка седла датчика | |
| 27 | D30-1002037 | Датчик верхней мертвой точки | |
| 28 | Q1200880 | Шпилька M8X80 | |
| 29 | LMEMC-1002450SF1 | Tension pulley component | |
| 30 | Q1840825 | Болт M8x25 | |
| 31 | Q1840820TF2 | Болт M8x20 | |
| 32 | A3000-1002085B | Болт вала промежуточной шестерни |
Содержащиеся в справочниках-каталогах запасные части и детали не предлагаются к продаже, а носят исключительно информационный характер