Каталог запасных частей к технике: Yuchai YC4D120-20. D0800-1111000 Fuel Injection Pump Assembly
1530-1111-21-C27
1530-1111-22-C27
1530-1111052-C27
D0800-1111070-C27
D0800-1111100-C27
D0800-1111100-493
D0800-1111070A-179
1530-1111052-179
B3000-1111A-22-493
B3000-1111A-21-493
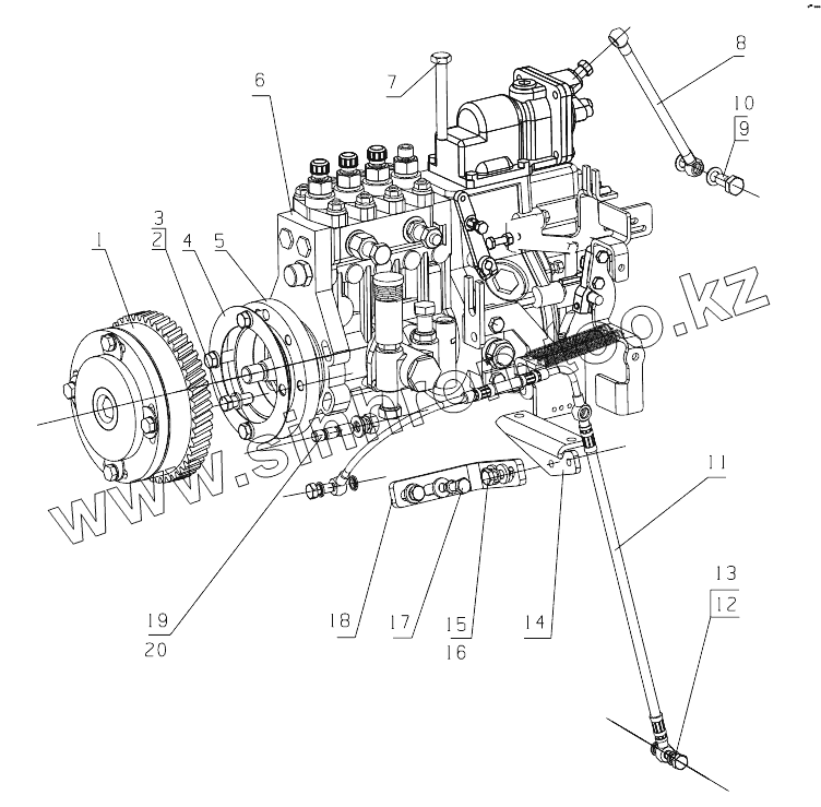
1
1
2
3
4
5
6
7
8
9
10
11
12
13
14
15
16
17
18
19
20
| Позиция на иллюстрации | Заводской номер детали | Название детали | |
|---|---|---|---|
| 1530-1111-21-C27 | 1530-1111-21-C27 | Плунжерный поршень | |
| 1530-1111-22-C27 | 1530-1111-22-C27 | Топливный выпускной клапан | |
| 1530-1111052-C27 | 1530-1111052-C27 | Насос подачи топлива | |
| D0800-1111070-C27 | D0800-1111070-C27 | Сборочный узел фазокомпенсатора | |
| D0800-1111100-C27 | D0800-1111100-C27 | Топливный насос высокого давления | |
| D0800-1111100-493 | D0800-1111100-493 | Топливный насос высокого давления | |
| D0800-1111070A-179 | D0800-1111070A-179 | Сборочный узел фазокомпенсатора | |
| 1530-1111052-179 | 1530-1111052-179 | Насос подачи топлива | |
| B3000-1111A-22-493 | B3000-1111A-22-493 | Часть соответствующая части выхода масла | |
| B3000-1111A-21-493 | B3000-1111A-21-493 | Часть соответствующая плунжерному поршеню | |
| 1 | D0800-1111070A | Сборка фазокомпенсаторов | |
| 1 | D0800-1111070 | Сборка фазокомпенсаторов | |
| 2 | Q150B1022TF2 | Болт M10x22 | |
| 3 | Q40310 | Шайба 10 | |
| 4 | D30-1111062A | Прокладка соединяющей пластины | |
| 5 | D30-1111061 | Соединяющая пластина топливного насоса | |
| 6 | D0800-1111100-493 | Топливный насос высокого давления | |
| 7 | Q150B1075 | Болт M10x75 | |
| 8 | 1D30-1111090 | Трубка компенсатора турбонагнетателя | |
| 9 | Q/YC901-1C1010 | Шарнирный болт M10x1 | |
| 10 | Q/YC901-3C10 | Шайба 10 | |
| 11 | D08D1-1111350 | Блок маслопроводных трубок | |
| 12 | Q/YC901-1C0810 | Болт M8x1 | |
| 13 | Q/YC149-8 | Комбинированная уплотнительная шайба 8 | |
| 14 | D0800-1111241 | Кронштейн | |
| 15 | Q150B0820 | Болт М8х20 | |
| 16 | 6105Q-3509013 | Шайба | |
| 17 | Q150B0825 | Болт M8x25 | |
| 18 | D0800-1111242 | Кронштейн | |
| 19 | Q1201030TF2 | Шпилька M10x30 | |
| 20 | A30-1111128 | Шайба блокировки замка |
Содержащиеся в справочниках-каталогах запасные части и детали не предлагаются к продаже, а носят исключительно информационный характер