Каталог запасных частей к технике: ЯМЗ-650.10 (Евро 3). Топливная система низкого давления
1
2
3
4
5
6
7
8
9
10
11
11
12
12
13
14
15
16
16
16
16
16
17
18
19
20
21
22
22
23
23
24
25
26
27
28
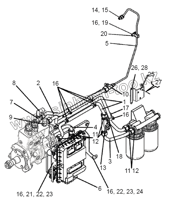
| Позиция на иллюстрации | Заводской номер детали | Название детали | |
|---|---|---|---|
| 1 | 650.1104525 | Трубки от топливного насоса к топливному фильтру в сборе | |
| 2 | 650.1104390 | Трубка топливная отводящая рампы высокого давления | |
| 3 | 650.1104426 | Трубка подвода топлива к фильтру тонкой очистки топлива в сборе | |
| 4 | 650.1104416 | Трубка насоса топливозакачивающего | |
| 5 | 650.1104346 | Трубка слива топлива с головки цилиндров | |
| 6 | 650.1104608 | Угольник | |
| 7 | 650.1104287 | Тройник ТНВД | |
| 8 | 650.1104283 | Угольник | |
| 9 | 650.1104205 | Наконечник | |
| 10 | 650.1104217 | Тройник рампы | |
| 11 | 650.1111032 | Ввертыш | |
| 12 | 312321 | Шайба 16 | |
| 13 | 650.1130538 | Корпус датчика давления и температуры топлива | |
| 14 | 310200 | Болт поворотный М10х1,25 | |
| 15 | 312381 | Шайба медная | |
| 16 | 311437 | Гайка самоконтрящаяся с шайбой в сборе М6х1 | |
| 17 | 650.1104405 | Кронштейн крепления топливных трубок | |
| 18 | 310038 | Болт с подголовником M8х1,25-30 10.9 | |
| 19 | 310463 | Шпилька М6х1-25 8.8 | |
| 20 | 315362 | Скоба крепления топливных трубок | |
| 21 | 650.3724136 | Кронштейн жгутов форсунок и датчиков | |
| 22 | 201422-П29 | Болт М6х25 | |
| 23 | 650.3724156 | Кляммер NORMAFIX RSGU 1.22/15 W1 | |
| 24 | 650.3724130 | Кронштейн жгутов электронного блока | |
| 25 | 650.1117152 | Кронштейн корпуса фильтра тонкой очистки топлива | |
| 26 | 310068 | Болт M8-6gx20-10.9 DIN EN ISO 4017:2001 | |
| 27 | 310120 | Болт М10-6gх25-10.9-А3L DIN EN 1665 | |
| 28 | 312369 | Шайба |
Содержащиеся в справочниках-каталогах запасные части и детали не предлагаются к продаже, а носят исключительно информационный характер