Каталог запасных частей к технике: Doosan DP222LCS. Turbocharger
1
2
3
3
4
4
5
5
6
6
7
7
8
8
8
9
10
11
11
12
13
14
15
16
17
18
19
20
21
21
21
22
22
23
23
24
24
25
25
25
26
26
27
27
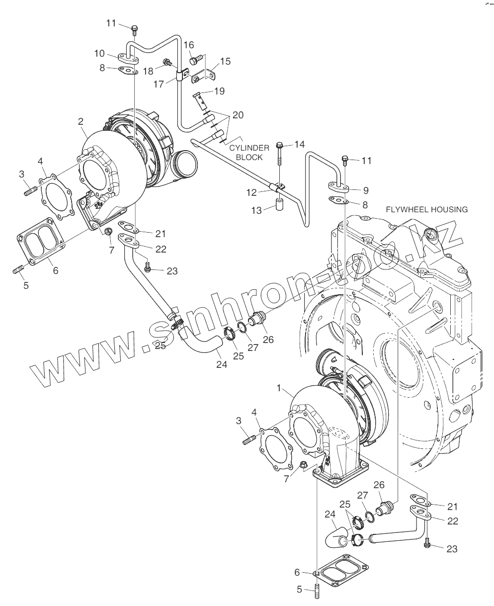
| Позиция на иллюстрации | Заводской номер детали | Название детали | |
|---|---|---|---|
| 1 | 150105-00438 | Turbocharger assy | |
| 2 | 150105-00439 | Turbocharger assy | |
| 3 | 06.06226-0808 | Bolt | |
| 4 | 65.08901-0063 | Gasket | |
| 5 | 65.90201-0076 | Bolt | |
| 6 | 65.09901-0033 | Gasket | |
| 7 | 65.90535-0001 | Nut | |
| 8 | 65.96601-0046B | Gasket | |
| 8 | 400612-00031 | Gasket | |
| 9 | 420214-00249 | Pipe | |
| 10 | 420214-00250 | Pipe | |
| 11 | 120106-00191 | Bolt | |
| 12 | 65.97401-0110A | Clip | |
| 13 | 65.91701-0086 | Spacer | |
| 14 | 06.01923-3124 | Bolt | |
| 15 | 110928-00360 | Holder | |
| 16 | 06.01913-3217 | Bolt | |
| 17 | 65.97401-0110A | Clip | |
| 18 | 06.01923-3112 | Bolt | |
| 19 | 65.98150-0071 | Screw | |
| 20 | 06.56190-0706 | Ring | |
| 21 | 65.96601-0067 | Gasket | |
| 21 | 400612-00028 | Gasket | |
| 22 | 420217-00227 | Pipe | |
| 23 | 120106-00191 | Bolt | |
| 24 | 420107-00301 | Hose | |
| 25 | 65.97440-0004A | Clamp | |
| 26 | 65.98131-0071 | Screw | |
| 27 | 06.56190-0728 | Ring |
Содержащиеся в справочниках-каталогах запасные части и детали не предлагаются к продаже, а носят исключительно информационный характер