Каталог запасных частей к технике: Ikarus 260.50. Корпус моста и полуосевого кардана
1
7
7
7
7
8
8
9
10
10
11
11
12
13
14
15
16
17
18
19
23
24
26
27
28
29
30
31
32
32
37
37
37
38
39
40
41
42
42
43
46
47
50
51
52
53
57
57
58
58
61
64
65
66
67
67
68
69
70
71
72
73
73
74
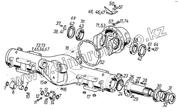
| Позиция на иллюстрации | Заводской номер детали | Название детали | |
|---|---|---|---|
| 1 | 118.58-3310-002 /372 917/ | Корпус моста | |
| 7 | 42-52-NВ /005561/ | Уплотнительное кодьцо | |
| 8 | 118.50-3310-148 (314 908) | Подшипник тормозного кулака I., в сборе | |
| 8 | 018.01-3310-148 /864 110/ | Подшипник тормозного кулака I., в сборе | |
| 9 | 018.01-3310-143 /005560/ | Втулка | |
| 10 | МSZ 374/4 /867014/ | Масленка колпачковая С-86 | |
| 11 | МSZ 2463-10.9 /902628/ | Болт В.М12х32 А | |
| 12 | МSZ КGSТ 2665 /876 130/ | Шайба пружинная 12К2 | |
| 13 | 018.01-3310-155 /989 795/ | Втулка | |
| 14 | 010.01-3310-158 /864 111/ | Подшипник тормозного кулака II., в сборе | |
| 15 | DIN 906-5.8 /985079/ | Конический стопорный болт М24х1,5 | |
| 16 | 831.02-3310-120 /356 997/ | Конический стопорный болт с магнитом | |
| 17 | 018.01-3310-165 /005 567/ | Втулка | |
| 18 | МSZ КGSТ 239-6.6 /900 487/ | Штифт цилиндрический 10m6х25 | |
| 19 | 594.00-3310-031 /940 752/ | Вентиляционный винт | |
| 23 | 018.01-3310-093 /00 5540/ | "О"-образное кольцо | |
| 24 | МSZ КGSТ 239-6.6 /900 522/ | Штифт цилиндрический 20m6х50 | |
| 25 | 018.01-3397-014 /00 5760/ | Сверхгабаритный проходной штифт для ремонта | |
| 26 | 118.34-3310-091 /355 292/ | Поворотный кулак | |
| 27 | 018.01-3310-102 /00 5544/ | Стопорная пластина | |
| 28 | 018.01-3310-101 /00 5543/ | Шестигранный болт | |
| 29 | 018.01-3310-103 /005545/ | Стопорная пластина | |
| 30 | 118.34-3310-131 /361 679/ | Упорное кольцо | |
| 31 | 599.00-3310-104 /946 163/ | Гайка конца вала | |
| 32 | МSZ 7890 | Шайба стопорная подшипника качения М8 17 | |
| 32 | МSZ 7890 /828 112/ | Шайба стопорная подшипника качения М8 17 | |
| 37 | МSZ 2430-4.6 | Винт с потайной головкой М8х16 | |
| 37 | МSZ КGSТ 2652-4.6. /820 334/ | Винт с потайной головкой М8х16 | |
| 38 | 018.46-3311-151 /922 873/ | Стопорная пластина | |
| 39 | 018.46-3311-152 /922 874/ | Стопорная пластина | |
| 40 | 018.46-3311-153 /922 675/ | Стопорная пластина | |
| 41 | 018.46-3311-154 /922 876/ | Стопорная пластина | |
| 42 | 016.46-3311-125 /933 765/ | Кольцо с резьбой | |
| 43 | 32018 Х /397 342/ | Конический роликовый подшипник | |
| 46 | 018.01-3311-131 /864 121/ | Отражательная пластина | |
| 47 | 018.12-3311-131 /864 256/ | Отражательная пластина | |
| 50 | МSZ 2463-6.8 /905403/ | Болт М5х12 | |
| 51 | 016.01-3311-137 /005 623/ | Стопорная пластина | |
| 52 | 018.01-3311-127 /005 616/ | Уплотнение к картеру полуосевого кардана | |
| 53 | 018.46-3311-012 /922 863/ | Картер полуосевого кардана | |
| 57 | 018.01-3310-113 /825475/ | Шестигранный болт | |
| 57 | 118.54-3310-114 (313 587) | Шестигранный болт | |
| 58 | МSZ 7302 | Конический роликовый подшипник 30216 А | |
| 58 | МSZ 7303 /850916/ | Конический роликовый подшипник 30216 А | |
| 61 | 018.34-3311-123 /922693/ | Стопорная пластина | |
| 62 | 018.34-3311-126 /008850/ | Стопорная пластина | |
| 63 | 018.34-3311-128 /897 178/ | Стопорная пластина | |
| 64 | 018.34-3311-129 /897 300/ | Стопорная пластина | |
| 65 | 118.54-3310-002 /380 226/ | Корпус моста | |
| 66 | 118.50-3310-002 /380 217/ | Корпус моста | |
| 67 | 018.37-3311-012 /989 779/ | Картер полуосевого кардана | |
| 67 | К1-018.37-3311-012 | Картер полуосевого кардана | |
| 68 | 018.80-3311-131 /664 224/ | Отражательная пластина | |
| 69 | 380.9.32.159 /001030/ | Кольцо с резьбой | |
| 70 | МSZ 7302 /827 829/ | Конический роликовый подшипник 32216 А | |
| 71 | 118.58-3311-012 /391 682/ | Картер полуосевого кардана | |
| 72 | 118.79-3310-002 /393 539/ | Корпус моста | |
| 73 | 118.59-3310-002 /360212/ | Корпус моста | |
| 73 | 118.59-3310-102 | Корпус моста | |
| 74 | МSZ 2463-10.9 /902388/ | Болт В.М12х38 |
Содержащиеся в справочниках-каталогах запасные части и детали не предлагаются к продаже, а носят исключительно информационный характер