Каталог запасных частей к технике: Ikarus 260.50. Качающие рычаги заднего моста
1
2
3
3
4
4
5
5
6
7
7
7
8
8
8
9
9
10
10
11
11
11
12
12
12
13
13
13
14
15
16
17
18
19
19
20
20
20
21
21
22
22
23
24
25
26
26
27
28
29
30
31
32
33
33
37
38
39
40
41
42
43
44
45
46
47
48
50
51
52
53
57
58
59
60
61
61
62
63
65
66
67
68
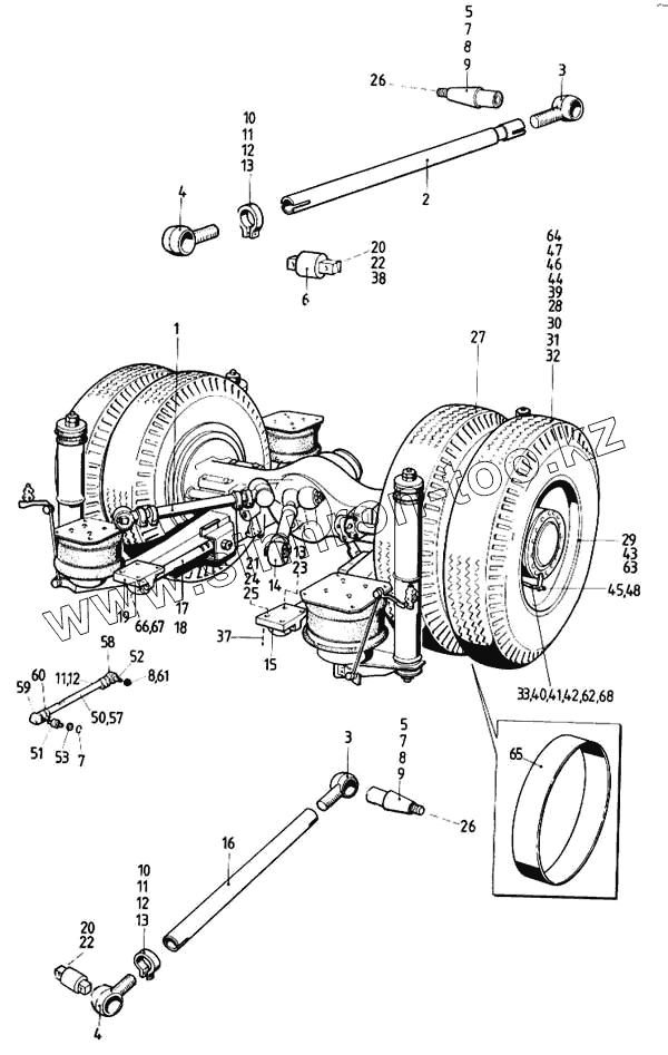
| Позиция на иллюстрации | Заводской номер детали | Название детали | |
|---|---|---|---|
| 1 | 910.09-3103-000F | Качающийся рычаг в сборе | |
| 2 | 910.03-3103-001J | Трубка качающегося рычага | |
| 3 | 910.03-3103-002А | Головка качающегося рычага | |
| 4 | 910.03-3103-002В | Головка качающегося рычага | |
| 5 | 3566 | Шаровой шарнир | |
| 6 | 3567 | Шаровой шарнир | |
| 7 | МSZ 231 | Пружинное стопорное кольцо 45 | |
| 8 | DIМ 937-8 | М39х1,5 | |
| 9 | МSZ КGSТ 220 | Шплинт 2х16 | |
| 10 | 250.00-3103-033 | Хомут | |
| 11 | МSZ 2490-8.8 | Болт с шестигранной головкой М14х1,5х40 | |
| 12 | МSZ 2290-8 | Гайка шестигранная 14х1,5 | |
| 13 | 251.01-3103-001 | Стопорная пластинка | |
| 14 | 910.05-3103-000Е | Качающийся рычаг в сборе | |
| 15 | 910.05-3103-000D | Качающийся рычаг, в сборе | |
| 16 | 910.03-3303-001Н | Трубка качающегося рычага | |
| 17 | 910.06-3103-000G | Качающися рычаг, в сборе | |
| 18 | 910.-04-3103-001Е | Качающийся рычаг, полный | |
| 19 | 910.35-3100-0000 | Кронштейн качающегося рычага, в сборе | |
| 19 | 910.11-3103-0000 | Кронштейн качающегося рычага, в сборе | |
| 20 | 190.00-3103-009В | Стопорная пластина | |
| 20 | 202.01-3103-0010 | Стопорная пластина | |
| 21 | 254.00-3100-002 | Стопорная пластинка | |
| 21 | 282.01-3103-001А | Стопорная пластина | |
| 22 | МSZ 2290-8.8 | Гайка шестигранная М16х1,5х60 | |
| 23 | МSZ 2490-8.8 | Болт с шестигранной головкой М14х1,5х40 | |
| 24 | МSZ 2490-8.8 | Болт с шестигранной головкой М14х1,5х40 | |
| 25 | МSZ 2290-8 | Гайка шестигранная 14х1,5 | |
| 26 | МSZ КGSТ 2665 | Шайба пружинная 6К-2 | |
| 27 | 910.01-3103-000С | Шина в сборе | |
| 28 | 910.01-3103-000Н | Покрышка, в сборе | |
| 29 | 8.00-20" | Комплект трехсегментный в сборе | |
| 30 | 20"/200 | Лента защитная | |
| 31 | 11.00-20" | Камера | |
| 32 | 11.00-20"РR 16 V5 V7 | Покрышка | |
| 33 | 910.01-3314-000В | Удлинитель вентиля | |
| 33 | 910.01-3314-000А | Удлинитель вентиля | |
| 34 | 910.01-3103-000В | Монтированная шина | |
| 35 | 910.01-3103-0006 | Покрышка, в сборе | |
| 36 | 20"/240 | Лента защитная | |
| 37 | 282.01-3103-001А | Стопорная пластина | |
| 38 | 282.01-3103-001В | Стопорная пластинка | |
| 39 | 910.01-3103-000А | Шина в сборе | |
| 40 | Nr: 743 R=210 | Удлинитель вентиля в сборе | |
| 41 | Nr: 940 R=270 | Удлинитель вентиля в сборе | |
| 42 | Nr: 1431 | Удлинитель вентиля в сборе | |
| 43 | 8,25"-22,5М | Обод колеса | |
| 44 | 12 R 22,5 RV1 RV2 RVА | Покрышка | |
| 45 | №-920 | Клапан | |
| 46 | 910.01-3103-0006 | Покрышка, в сборе | |
| 47 | 10.00 R20 РR 1,6 RV1, RV3 | Покрышка | |
| 48 | МSZ 18720 | Клапан А 127 3-1 | |
| 49 | 910.21-3103-000В | Качающися рычаг в сборе | |
| 50 | 910.19-3103-0010 | Качающися рычаг, полный | |
| 51 | 3660 | Паровой шарнир | |
| 52 | 3661 | Паровой шарнир | |
| 53 | 5638 | Стопорное кольцо | |
| 54 | 910.20-3103-0000 | Качающийся рычаг, в сборе | |
| 55 | 910.20-3103-000Е | Качающийся рычаг, в сборе | |
| 56 | 910.20-3103-000F | Качающийся рычаг, в сборе | |
| 57 | 910.03-3103-001А | Качающийся рычаг, в сборе | |
| 58 | 910.16-3103-002А | Головка качающегося рычага | |
| 59 | 910.16-3103-0028 | Головка качающегося рычага | |
| 60 | 298.00-3103-012 | Крепежный хомут | |
| 61 | DIN 936-22 | 39х1,5 | |
| 61 | 910.01-3103-000R | Покрышка в сборе | |
| 62 | 910.07-3314-000 | Удлинитель вентиля, в сборе | |
| 63 | МSZ 6471 | Шайба 8.00-20" | |
| 65 | МSZ-02-001-80 | Стопорное кольцо | |
| 66 | МSZ 2490-8.8 | Болт с шестигранной головкой М14х1,5х40 | |
| 67 | МSZ 2290-8 | Гайка шестигранная 14х1,5 | |
| 68 | 256.00-3314-003А | Удлинитель вентиля в сборе |
Содержащиеся в справочниках-каталогах запасные части и детали не предлагаются к продаже, а носят исключительно информационный характер